Universal Scientific Industrial

USI 博客

第一手产业创新科技、应用与深度新闻
  •  10/21/2025

【研发超展开】数位类比转换器(DAC)控制偏压电流创新ag真人百家乐官方,智慧电源的关键突破


受访者:王绍奎,  Project Associate Manager of SAI PLM/R&D Hardware Development

在高速运算与智慧应用的时代,电源管理的稳定性与精度已成为系统效能的核心基石。无论是 AI 加速器、FPGA、ASIC,还是高速储存设备,对于电源输出电压的要求越来越严苛。传统透过更换分压电阻来调整电压的方法,不仅效率低下,也缺乏动态调节的弹性。
面对这样的挑战,环旭电子的开发团队提出全新的 「数位类比转换器(DAC) 控制电源转换晶片偏压电流ag真人百家乐官方」。这项创新技术不仅解决了精度、稳定性与灵活度的问题,更带来了自动化与远端控制的能力,为新世代电子系统提供了更高的设计自由度与可靠性。



传统电源调整已难以满足现代应用
 
传统的电压调整方式,主要依靠更换电阻来设定固定的输出电压。虽然简单,但存在几个关键痛点:
  1. 缺乏灵活性:每次调整都需要重新焊接或切换电阻,流程繁琐且耗时。
  2. 精度受限:受限于电阻的误差(常见 ±1%),实际输出与理论设计值之间往往存在偏差。
  3. 温漂问题:电阻受温度影响明显,容易导致电压偏移,影响整体稳定度。
  4. 无法自动化:在需要大量测试或不同电压模式切换时,传统方式几乎无法支援远端或程式化操作。
简而言之,在这样的背景下,对于需要高效能电源管理的应用(如 SSD、伺服器、通讯设备),传统方案已经难以满足需求。这正是我们开发数位类比转换器(DAC)控制方案的契机。


智慧电源的关键突破:数位类比转换器(DAC)控制偏压电流

ag真人百家乐官方核心在于引入数位类比转换器(DAC),透过程式化方式精准输出电流,动态调整电源转换晶片的反馈电压。这种方法有两种典型实现方式:
  • 方式一:DAC 注入反馈 (FB)节点
透过 DAC 输出的电流直接作用在反馈分压网路上,达到微调输出电压的效果。
  • 方式二:DAC 调整参考电压(VREF)
若晶片支援外部参考电压输入,可直接以 DAC 输出取代内建 VREF,实现更大范围的电压调整。

在此架构下,开发团队选用了 MAXIM DS4424 电流型数位类比转换器(DAC),它具备:
  • 7 位以上解析度,提供细致的电压步进调整能力
  • I²C 介面,便于与 MCU 整合,支援远端与自动化控制
  • 多通道设计,可同时调整多路电源,适合复杂系统环境
透过 DS4424 的可程式化电流输出,工程师可以在 ±11% 的范围内,实现连续且高精度的电压拉偏(Margining),不再受制于传统电阻切换方式的限制。


实际应用案例:U.2 SSD 测试平台

为了验证方案的效能,开发团队在 U.2 SSD 测试平台 上进行了应用。开发设定的需求:
1)    输出电压:12V ± 10%
2)    使用 DAC 动态调整,支援 10.8V 至 13.2V 的范围
3)    由 MCU 根据电源检测器回馈,自动修正输出电压

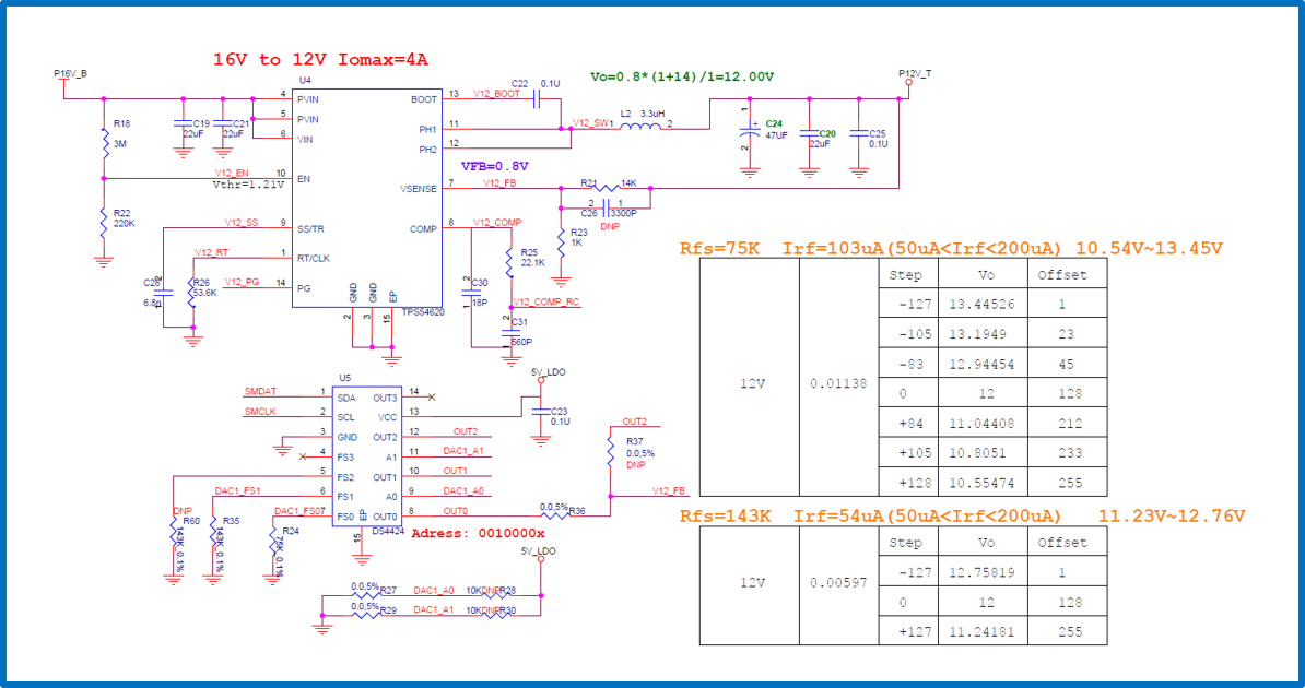
ag百家乐
Fig.1 应用电路 / Fig.1 Application circuit

在实作中,开发团队巧妙地将 DS4424 的不同通道用于粗调与细调:
  • OUT0 粗调:每步进约 11.38mV
  • OUT2 细调:每步进约 5.97mV
测试成果:
  • 电压调整误差远小于 1%
  • 测试时间从传统 rework(更换电阻)缩短为 1 秒完成调整
  • 适合大量 SSD 测试流程,节省成本与时间
透过这样的组合设计,不仅满足了 SSD 测试的 ±10% 拉偏需求,还能确保调整精度误差低于 1%。这对需要反复进行压力测试与可靠度验证的 SSD 制造业者而言,大幅降低了测试成本与时间。
 
ag百家乐
Fig.2 实测结果 / Fig.2 Measured Results


一张表看懂差异,为什么 DAC 方案更优势?
 
我们比较了 DAC 方案与传统分压电阻方式。相比于改变分压电阻来调整输出电压,DAC 方案在调节精度、调节范围、调节方式、自动化支持及温漂影响等方面表现不同。

 
ag百家乐
Fig.3 DAC 方案 vs 传统分压电阻方案 / Fig.2 DAC Solution vs Traditional Voltage Divider Resistor


当然DAC方案在成本、占用面积及设计复杂度方面也存在一定的弱势,但整体在灵活性、精度与智能化上的价值,远高于传统方案,尤其适合高端电子应用。
 
ag百家乐
Fig.4  DAC 方案 vs 传统分压电阻方案 / Fig.2 DAC Solution vs Traditional Voltage Divider Resistor


超越测试数据,DAC方案的真正影响力 

综观所有前述的开发实例,DAC 偏压电流ag真人百家乐官方能带来几项关键优化:
  • 灵活度高:在复杂的电源系统中,往往需要同时对多路电压进行偏压测试。传统更换分压电阻的方式,不仅耗时,还需大量 rework 工作;而透过 DAC 方案,只需透过软体控制,即可在 1 秒内完成调整,大幅提升效率。
  • 精准调校:常用的碳膜电阻存在误差范围(例如 ±1%),容易导致实际输出电压与理论设计值出现偏差。而 DAC 方案则可藉由回授补偿机制进行动态修正,确保输出电压的精确度与一致性。
  • 弹性调节:传统分压电阻方式每组电阻仅能对应单一电压值,缺乏弹性。反之,DAC 方案可在设计范围内(±11%)实现连续且可控的电压调整,满足多样化应用需求。
  • 支援自动化:传统方法若要改变电压,必须在 PCB 上重新更换电阻,操作繁琐且不可程式化;而 DAC 方案则能透过远端命令直接调整,不仅支援自动化测试,也能更轻松整合至智慧化系统中。
电源管理是一个常被忽视,却决定系统效能上限的关键。环旭电子透过 DAC 控制偏压电流的创新方案,不仅打破了传统分压电阻的限制,更实现了高精准、可程式化、智能化的新世代电源调整方式,让电压调整从被动转为主动,从硬体转为软体。这不仅符合高性能应用对精度与灵活度的需求,更为未来智慧化电源管理奠定基础。在高速发展的数位时代,唯有兼顾灵活性与精度,才能真正迎合市场需求。USI开发团队所提出的,正是最佳答案。



FAQ 常见问题

1. 为什么DAC控制比传统电阻更适合高性能应用?
因为DAC能透过软体精准调整,避免电阻误差与温漂问题,且支援自动化。

2. 这项方案是否适用于消费性电子产品?
虽然主要针对高端应用,但在需要高精度电压控制的消费性产品中,也有发展潜力。

3. USI的方案能否与其他电源管理IC搭配
是的,方案设计具通用性,可整合多种电源控制晶片。

4. DAC引入是否会增加噪声?如何解决?
确实可能引入数位噪声,但可透过滤波与布局优化有效抑制。

5. 未来是否会有更高分辨率或更低功耗的版本?
随着技术演进,USI将持续推出更高阶的方案,以满足市场需求。

 

最近的文章

Universal Scientific Industrial
Universal Scientific Industrial

请输入关键字 (AG真人)

"ag真人百家乐官方" 告诉USI您的想法

请您花几分钟时间留下意见
回馈意见采匿名式

订阅 USI 电子报

跟紧产业脉动随时掌握第一手产业创新科技. 应用与深度新闻 ag真人百家乐官方.

前往订阅
已经订阅
Universal Scientific Industrial
忘记帐户名称?

请发送电子邮件到___UNIFIED_EMAIL_1___ 寻求协助

请使用微信扫描此 QR 码后分享